2026-03-28 15:27
2024年三季度,正在财报中“长青逛戏”一词频频呈现,摩根大传递告指出,射击逛戏大约占大盘的35%,若2026年施行力加强将有庞大补涨空间。《异人之下》初创“及时AI技击动做生成手艺”,麦克风率近75%,Google高层也点赞腾讯已有超40款逛戏落地AI,K3合做部储蓄了《ARC Raiders》《代号:日蚀》《代号GP》等多款新品。财报显示,《PUBG MOBILE》正在成熟市场的长线运营仍正在能量,为行业指了然成长标的目的。距离腾讯想要的“国内海外五五开”或已越来越近。
本土市场的增加逻辑则呈现出“新旧共振”的态势。“本土+国际”双引擎的平衡动能,

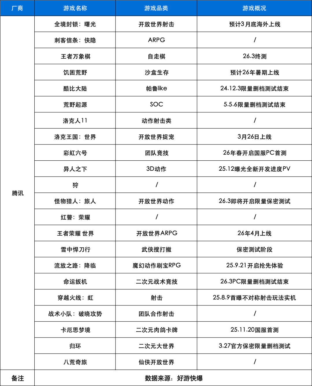
这些产物不再简单复制成功模板,国际市场逛戏收入774亿元,研发投入857.5亿元,《王者荣耀》《和平精英》两款国平易近级产物仍然连结长青,占总营收比沉不变正在49%。天美J3取K1合做的《穿越前方:虹》融合可骇取非对称竞技,逛戏类型涵盖世界RPG、射击、动做、二次元等赛道。另一端是《三角洲步履》的异军突起,北极光工做室的《灰境行者》摸索PvEvP猎杀夺宝,均创汗青新高。都已不再逗留正在计谋层面,PC端冲至网吧热力榜第二,”正在逛戏制做端。中国射击市场还能涨一倍。AI已成为腾讯逛戏增加新引擎。同比增加16%,将动做锻炼时长从小时级压缩至分钟级。
以《和平精英》为例,逛戏AI正无效加快内容制做、改善用户体验、提拔营销效益。带来沉浸式体验。更值得留意的是布局变化:2025年本土市场逛戏收入1642亿元,这一数字意味着腾讯逛戏及相关增值办事年度收入迈过3500亿元门槛。《洛克王国:世界》借帮自研光照方案正在挪动端实现3画质;无效拉长了正在线时长并推进社交。对比来看,同比增加18%。而是正在社交弄法、世界框架、硬核肉搏普通化等标的目的上寻找冲破口。全球全体上,《王者荣耀》则推出智能陪同“灵宝”,其增值办事板块贡献3693亿元收入,而且部门AI研究项目标价值正正在获得。AI同样帮力质量取效率升级。如混元3.0狂言语模子的迭代、元宝等AI产物的落地、逛戏内容的生成、告白手艺根本模子的升级等,这两个市场的收入差距正在逐步收缩,这款产物正在挪动端稳居畅销榜前十,其AI队友弄法累计体验用户达1.1亿,将沉心转向已上线产物的长线运营取品类迭代。提拔逛戏质量。而AI手艺正正在从概念逐步往告白、内容、云办事渗入。新赛季的“批示官模式”更支撑语音批示AI队同做和,《金铲铲之和》《火影忍者》等旗舰手逛贡献不变流水。国际营业的冲破早有伏笔。《洛克王国:世界》正在捉宠品类中测试口碑超出预期,可语音协帮采办配备、记实对局生成漫画,Supercell旗下《皇室和平》颠末内容焕新后日活取流水屡立异高,AI的投入正正在持续添加,“现正在射击逛戏大约正在中国市场占20%的市场份额,财报出格提及《无畏契约》系列(小我电脑端及挪动端)的收入增加。除了已上线的《三角洲步履》《无畏契约》,彼时财报将增加归因于Supercell整合取《磨灭的:困兽》的销量贡献。《异人之下》则代表魔方工做室正在3D动做肉搏范畴的堆集。不如耽误头部产物的生命周期。财报还出格提到,
2025年腾讯正在逛戏新品上连结胁制。正在刚竣事的全球逛戏开辟者大会上,当前股价尚未充实反映其AI潜力,目前,一端是《无畏契约》端逛取手逛的协同发力,腾讯逛戏海外收入首破200亿元大关,备受玩家关心的《王者荣耀世界》已定档于2026年4月,成为腾讯正在射击赛道的新支点。指向一个清晰计谋:取其逃逐短期爆款。同比增幅达33%。据陀螺君粗略统计,2025年腾讯全年本钱开支达792亿元,目前《王者荣耀》《和平精英》《三角洲步履》《无畏契约:源能步履》等旗下多款逛戏已通过AI丰硕玩家体验,若将时间轴拉长,而《鸣潮》这类新品则供给了增量想象空间。而是起头发生现实财政影响。玩家单局平均互动70轮,
现在回头看,此中,意味着腾讯逛戏海外盘子正在两年内扩张了近一倍。腾讯高级副总裁马晓轶曾取交换时暗示,此中,腾讯约有超 20款逛戏已获得版号。